Carlos Chambel

Olá Mundo

Electronica + programação informática = robotica
Projectos na área da robótica. Envolve todas as fases de um projecto, desde a concepção, projecto, descrição, construção do modelo, dos circuitos electrónicos, programação e instalação do firmware para microcontroladores e outros componentes.

Projectos concluídos

Braço Robótico

Olá Mundo Este robot é fundamentalmente composto por um “pequeno computador“ Arduino duemilnove, baseado no chip ATMEGA328, quatro motores servers Hitec HS-322, dois Led’s, um altifalante, fios diversos, interruptor e baterias 2. Os servers operam a 5 V, consomem cerca de 130 mA, têm um torque de 3 kg/cm e uma velocidade máxima de 316º/s . 3. Os quatro servers foram programados para trabalharem de modo integrado por forma a que o movimento resulte eficaz durante todo o processo de pegar, levantar, depositar o objecto e de voltar à posição inicial 4. Na fase de levantamento acende o led verde, no retorno acende o led vermelho. 5. Emite sons diferentes consoante a acção (tone) 6. Este robot pode ser alimentado com quatro pilhas e 1,5V ou com um transformador com OUTPUT DC 9V para ver mais clique aqui
para ver o filme clique aqui

.

Automato

Olá Mundo Robot com sensores digitais de aproximação e decisão automatica dos desvios quando encontra obstáculos.
para ver o filme clique aqui

.

Robot III

Olá Mundo Protótipo de um pequeno autómato com rodas. “Vê” os obstáculos através de sensor ultra-sons; Comunicação via wireless e nos dois sentidos com um computador remoto; No computador remoto é recebida a informação enviada pelo robot e apresentados graficamente os movimentos que vai efectuando; É completamente autónomo e toma sozinho as decisões reagindo em função do resultado das entradas digitais e analógicas no microcontrolador; Pode ler e executar as ordens oriundas de um computador remoto, via wireless, como por exemplo pela interpretação de um teclado ou dos movimentos do respectivo rato. para ver mais clique aqui
para ver o esquema electronico
para ver o filme clique aqui

.

Web server

Olá Mundo As decisões tomadas pelo Robot são transmitidas à distância (wireless) para um outro dispositivo e este apresenta as funcionalidades suficientes para as recepcionar, tratá-las e difundi-las para a internet em qualquer computador pelo meio, permitindo assim a leitura/acesso dessa informação em qualquer lugar. é composto por um MCU (Micro Control Unit), um transceiver XBee e uma Ethernet shield. Os dados são recebidos pela placa Xbee que por sua vez os envia para o MCU (pinos TX e RX). A shield da ethernet recebe esses dados (utilização dos pinos 10 a 13) e difunde a informação pela internet para ver mais clique aqui
para ver o filme clique aqui

.

Robot IV

Olá Mundo Robot que procede às leituras do posicionamento e autonomamente decide quais devem ser a direcção e velocidades nos dois motores por forma a seguir um traçado. Aplicação de matérias nas áreas das electrónicas, informáticas, robóticas, etc. Vê” a existência/continuidade de uma linha negra no chão através de um array de sensores (emissor/receptor) de infra-vermelhos; “Vê” os obstáculos através de sensor frontal de infra-vermelhos; Motores DC de tracção geridos por circuito integrado (ponte H); para ver mais clique aqui
para ver o filme clique aqui

.

Robot V

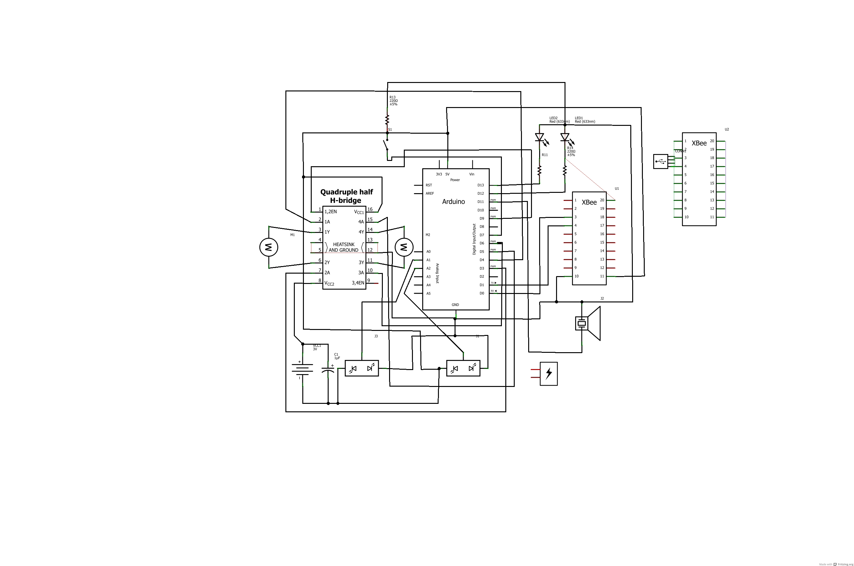
Olá Mundo Este robot apresenta duas funcionalidades: a primeira conseguida pela instalação de um sensor de infravermelhos para detecção frontal de obstáculos e a segunda resulta da instalação de um transceiver Xbee (emissor e transmissor de radio) que lhe permite receber , via wireless, os comandos enviados por um computador remoto. Funciona com dois sistemas independentes e intercomunicativos: 1. Um computador remoto no qual corre um programa desenvolvido nesta data com o propósito de ler permanentemene o teclado e/ou as coordenadas do rato (posição actual e posição anterior). As coordenadas são as que resultam dos sucessivos posicionamentos do rato numa janela definida pelo programa. Essa informação é enviada pelo programa para uma porta COM virtual do computador. No mesmo está ligado, numa saída USB, um transceiver Xbee instalado numa placa que assegura a comunicação com o computador através do um chip FTDI. É necessário instalar neste computador o respectivo driver. A velocidade de transmissão foi, neste projecto, definida em 9600 Bauds ( bits por segundo). Esta velocidade deve ser a mesma aquando da configuração/emparelhamento dos transceivers, e na porta COM no Windows. para ver mais clique aqui
para ver o filme clique aqui

.

Robot com a instalação de um écran LCD gráfico monocromático

Olá Mundo Robot com a instalação de um écran LCD gráfico monocromático. O escolhido foi o LCD que equipou em tempos o telemóvel NOKIA5110. duas funcionalidades principais do robot anterior foram mantidas: a primeira conseguida pela instalação de um sensor de infravermelhos para detecção frontal de obstáculos e a segunda resulta da instalação de um transceiver Xbee (emissor e transmissor de radio) que lhe permite receber, via wireless, os comandos enviados por um computador remoto. para ver mais clique aqui
para ver o esquema electronico clique aqui
para ver o filme clique aqui

.

Robot em comunicação com computador

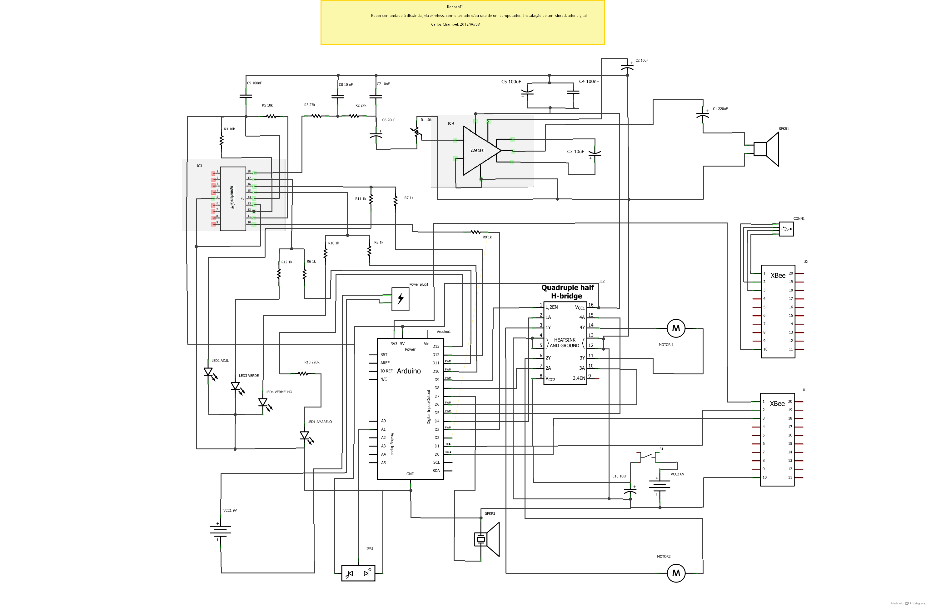
Olá Mundo Este robot é o resultado da aplicação do conjunto de diversas técnicas anteriormente levadas à prática, com a integração de uma nova funcionalidade que pretende emitar a voz humana, recorrendo à electrónica e informática, sem quaisquer gravações prévias. O resultado é o que se apresenta no vídeo, a título meramente exemplificativo, pois não há limites para o robot “falar” . . . Este robot apresenta as seguintes principais funcionalidades: Mobilidade através de dois motores DC e respectivo driver; Sensor de infravermelhos para detecção frontal de obstáculos; Instalação de um transceiver Xbee (emissor e transmissor de radio) que lhe permite receber , via wireless, os comandos enviados por um computador remoto. Funcionalidade que pretende emitar a voz humana, recorrendo à electronica e informática, sem quaisquer gravações prévias. Amplificador de audio para ver mais clique aqui
para ver o esquema electronico clique aqui
para ver o filme clique aqui

.

Midi

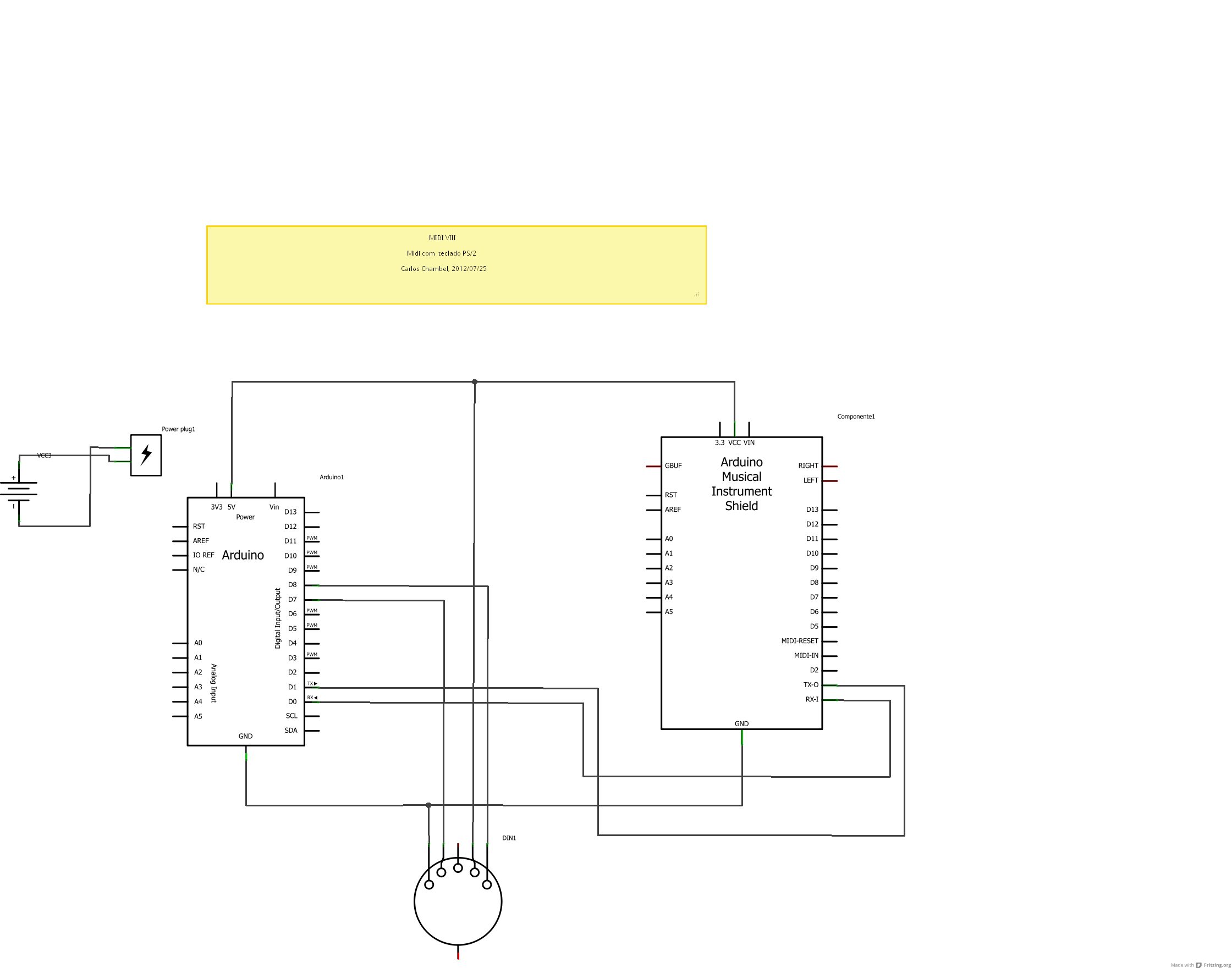
Olá Mundo Dispositivo electrónico musical, sem qualquer conexão a um computador, que produz notas musicais, diversos instrumentos, etc.. O conjunto consta de um teclado de um computador ligado directamente ao micro-controlador(MCU) depois de efectuadas as devidas ligações dos pinos PS/2 aos pinos deste, ficha fêmea PS/2, um micro-controlador, uma shield com o chip VS1053b e um par de colunas de som activas, com jack stereo de 3,5 mm. É, assim, possivel tocar qualquer nota da escala musical em 128 instrumentos diferentes. Neste trabalho foram aplicadas, para além da elaboração do programa informático que gere todo o dispositivo, as necessárias abordagens em dois protocolos de comunicação: Protocolo PS/2 entre o teclado e o MCU para este efectuar a leitura das teclas que são utilizadas; Protocolo MIDI entre o MCU e o chip sintetizador digital, para aquele enviar ao chip todas as instruções para poder produzir as notas musicais. Protocolo de comunicação PS/2: É um protocolo serial síncrono bidireccional utilizado para a ligação de ratos e teclados aos computadores e comunicarem entre si. As fichas são tipo DIN de 6 pinos. O pino 1 (DATA) é para transmissão de dados; o pino 3 (GND) é para ligação à massa; o pino 4 (Vcc) para ligação a +5V; o pino 5 (Clock) é para ligação a relógio; os pinos 2 e 6 não para ver mais clique aqui
para ver o esquema electronico clique aqui
para ver o filme clique aqui

.

wireless

Olá Mundo Abordagem de tecnicas de electrónica e de programação em “C”, mais propriamente a linguagem de programação baseada no “Wiring” que é a utilizada no IDE dos microcontroladores Arduino, para a transmissão de dados sem fios usando um circuito transmissor e um circuito receptor na frequência dos 434 MHz. Estes circuitos podem garantir uma comunicação até 100 metros (em espaço aberto) e com uma taxa de transmissão até 4800 Bauds (o que significa que se consegue uma transferência máxima de 4800 bits por segundo, ou, que é o mesmo, 600 bytes por segundo). Esta velocidade deve ser a mesma aquando da definição da comunicação nos dois MCU´s que integram o transmissor e o receptor. Com este projecto, a comunicação é sempe unidireccional. para ver mais clique aqui
para ver o esquema electronico clique aqui
para ver o filme clique aqui

.

webserver medidor temperatura

Olá Mundo Medidor da temperatura local (Web Server) que disponibiliza numa página da internet a leitura da temperatura local, de forma automática e on-line. O sistema consiste num micro- processador devidamente programado para funcionar como Web Server, ligado directamente à internet sem qualquer computador de suporte. Materiais: -Micro processor Arduino Mega 2560 -Arduino Ethernet Shield (W5100 TCP/IP Embedded Ethernet Controller) -Sensor TMP36 -Cabo RJ45. O sensor TMP36 O TMP36 é um sensor electrónico de baixa voltagem que fornece um output linearmente proporcional à temperatura em graus Celsius. Não é necessário qualquer tipo de calibragem e efectua leituras de -40ºC a +150ºC com precisão de +- 1ºC. Envia os dados para a internet e controla o refresh da página em cada 25 segundos. para ver mais clique aqui
para ver o esquema electronico clique aqui
para ver o filme clique aqui

.

webserver controlo electronico dispositivos

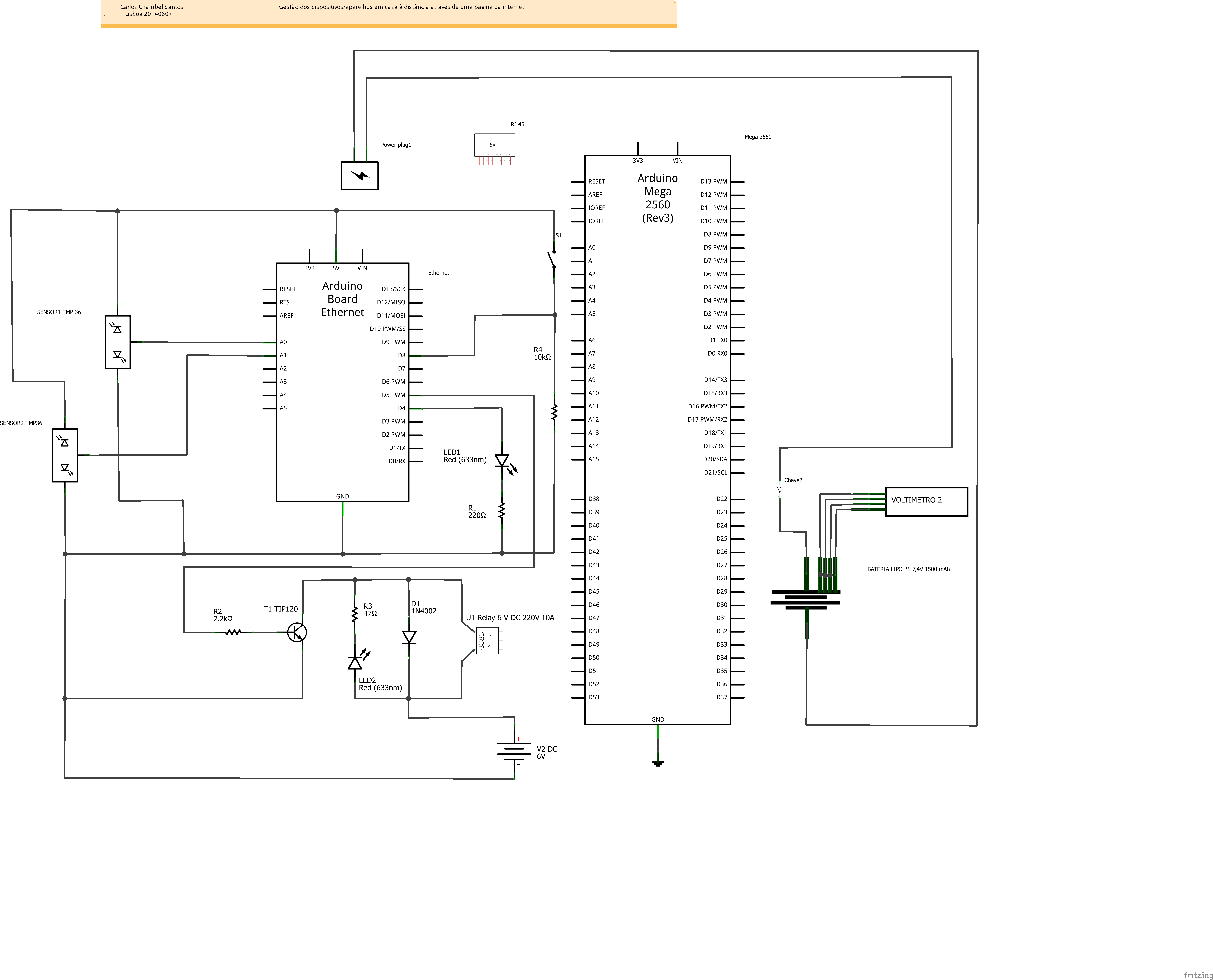
Olá Mundo Controlo de dispositivos elétricos através da internet (Web Server + Controlo com relé) Disponibiliza numa página da internet um quadro com opções para ligar ou desligar qualquer aparelho elétrico que se encontre instalado na residência. Pode ser ligar/desligar luzes, alarmes, câmara de filmar, rádios, máquinas, fechar/abrir persianas das janelas, etc.. O sistema consiste num micro-processador, devidamente programado para funcionar como Web Server, ligado directamente à internet sem qualquer computador de suporte, interprete a opção de menu seleccionada e envie ao circuito electrónico o respectivo sinal digital e o converta em acção de ligar/desligar por relé ligado ao cabo da corrente do dispositivo que se pretende controlar. Deste modo, em qualquer parte do mundo, com um telemóvel, tablet ou pc com acesso à internet, é possível efectuar em casa, directa e imediatamente, qualquer dos procedimentos como os acima enumerados. Equipamentos/componentes: -Micro processor Arduino Mega 2560 -Arduino Ethernet Shield (W5100 TCP/IP Embedded Ethernet Controller) -Sensor TMP36 -Cabo RJ45 -Relay 6V DC 220V AC 10A -Transistor NPN TIP 120 -Diodo 1N4002 -Resistência 2,2 k -Resistência 47R -Resistência 220 R -Interruptor linha -Pilhas AA 1,5V -Transformador com saída 9V DC, centro positivo para ver mais clique aqui
para ver o esquema electronico clique aqui
para ver o filme clique aqui

.

Parallel to Serial Shifting IN

Olá Mundo Quando num projecto o número de sensores digitais é superior ao número de pinos de entradas digitais disponíveis no microcontrolador (também designado MCU), uma técnica utilizada é recorrer a circuitos integrados "parallel to serial shift register" de 8 ou 16 bits. Assim, por cada entrada digital do MCU, podemos controlar 8 ou 16 sensores digitais, em vez de um só (Shifting In). Realizando a montagem em cascata, estes valores poderão passar para 16, 24, etc., ou 32, 48, etc., respectivamente, à custa de mais complexidade no circuito electrónico e da programação do MCU. A questão inversa também é possível (Shifting Out), isto é, com um só pino digital do MCU de output e um circuito integrado de 8 ou 16 bits, controlar, por exemplo, o funcionamento de uma matriz de led's. para ver mais clique aqui
para ver o esquema electronico clique aqui
para ver o filme clique aqui

.

Infravermelhos

Olá Mundo Comunicação com um robot através de um comando de televisão.
Construir um receptor que receba os sinais de infravermelhos enviados por um qualquer comando que vulgarmente se utiliza, por exemplo, para controlar um televisor, e que sejam tratados por um programa para servirem para comunicação com um robot. Para testar o projecto, foi utilizado um sistema PT (Pan/Tilt) numa breadboard, que pode servir, por exemplo, para a orientação de uma câmara de filmar. O sistema consiste num circuito electrónico ligado a uma entrada digital de um micro-processador, o qual foi devidamente programado nesta data para receber, interpretar e de seguida preparar as acções previamente estabelecidas, neste caso o accionamento de três servos, em função de cada botão premido no comando de televisão.
para ver mais clique aqui
para ver o esquema electronico clique aqui
para ver o filme clique aqui